【2026年診療報酬改定】在宅医療充実体制加算、在宅療養支援診療所の疑義解釈通知から読み取るべき国の考えは・・・
こんにちは、札幌のかかりつけ医&病棟医&在宅医@今井です
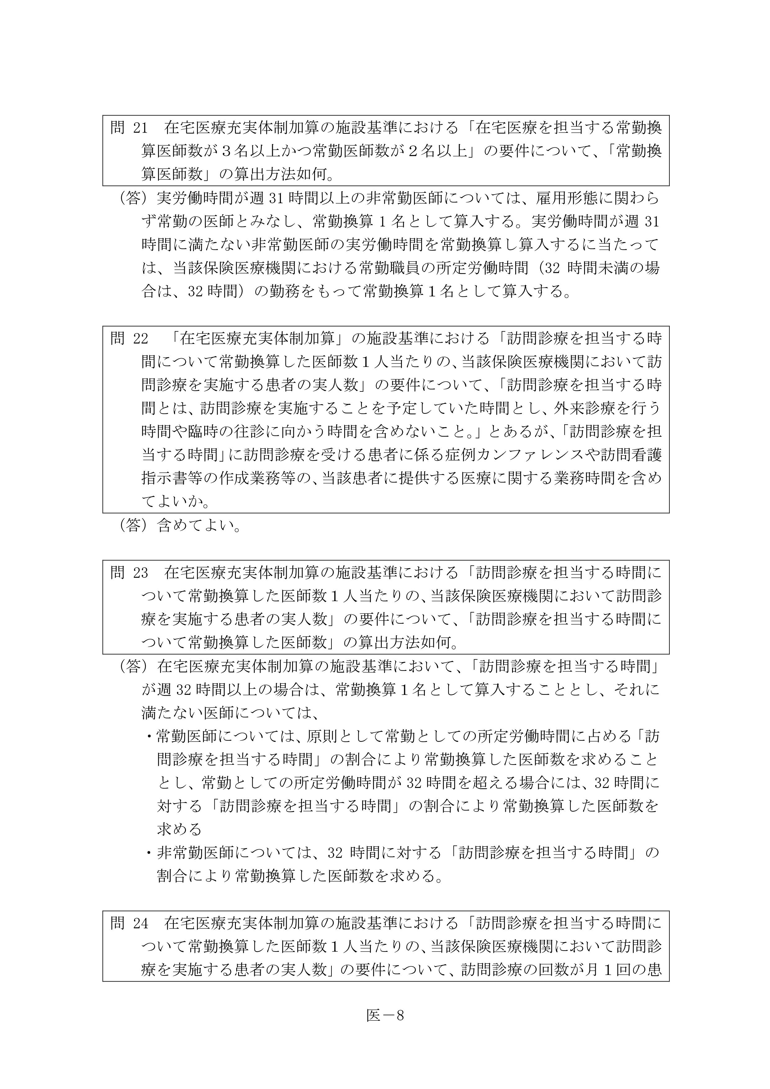
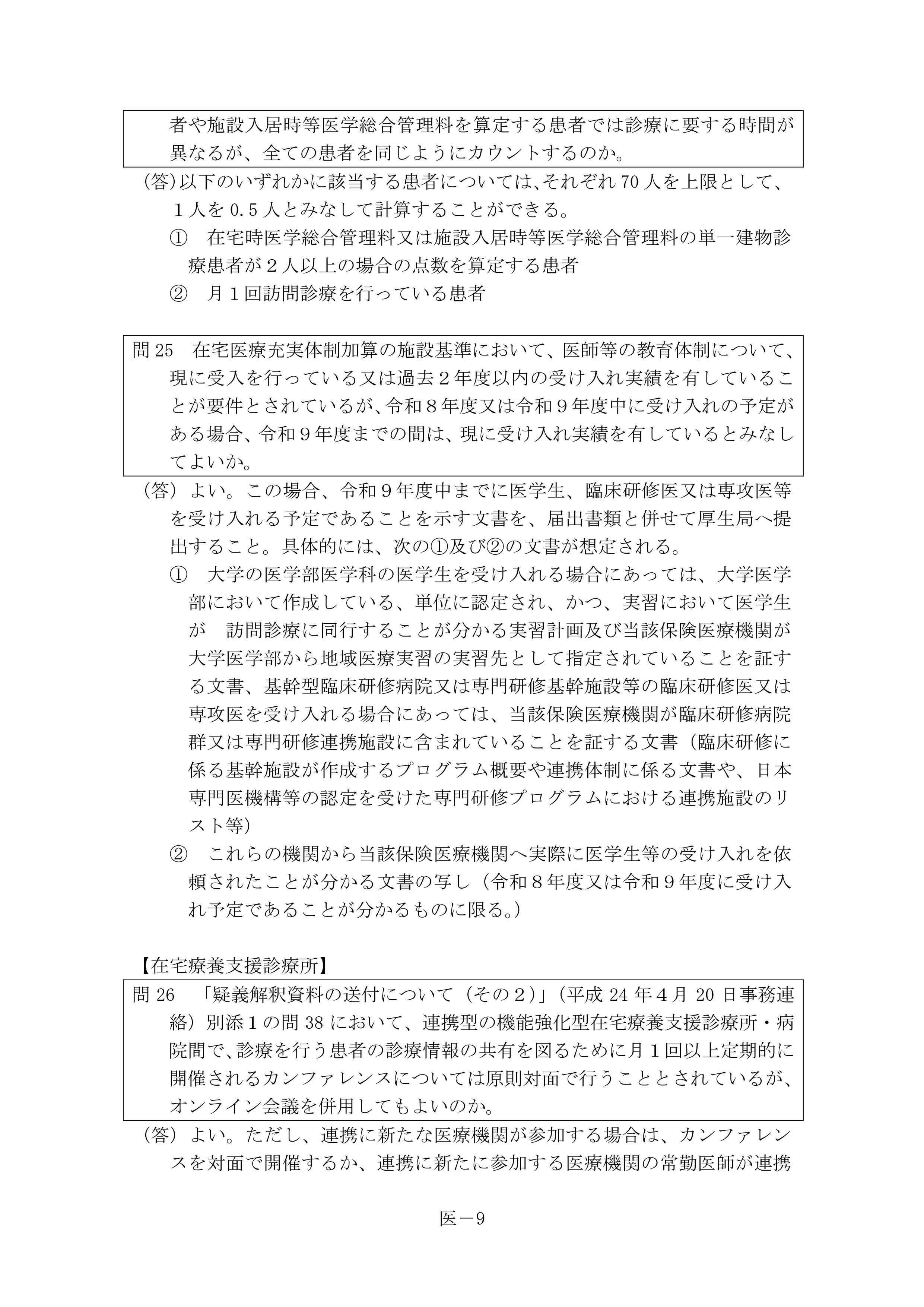
2026年度の診療報酬改定の疑義解釈通知が新しく公開されました。在宅医療分野で気になっていた在宅療養支援診療所の要件及び在宅医療充実体制加算についてです。以下確認してみましょう。4月21日付け
疑義解釈資料の送付について(その4)
最近はYOUTUBEなどである程度在宅医療関係者が診療報酬改定について説明してくれているので今井はあんまり取り上げることは少なくなりましたが、今回のこの疑義解釈の通知をみていると、やっぱり
①医療の質の担保
②過度な営利性の禁止
③総合診療医、在宅医の育成を国は大学から切り離してクリニックに任せようとしている
というのを意図しているというのは感じますね。皆さんもそうかと思います。
逆に言えば今までは質の担保がなく、営利目的で、育成もなしにその場しのぎで運営されていた在宅医療機関が多かった、と国が言っているようなもんでそれはそれで1在宅医療機関としては自省はしなければ、とも考えています。
ロングスパンで考えると特に重要なのは③のメッセージかなと今井は考えています。専門特化した医師は急性期で育てる、それ以外の慢性期~在宅を担当する医師は地域包括ケアもしくは在宅の医療機関で育てるようにしなさいよ、そういう意図なのかなと。往診医の常勤医制なども考えるとやっぱり国は在宅医療機関を医師5~10人程度の中規模クリニック化していくことを目指しているんでしょうね。(まぁ現状非常勤で夜の対応適当にやっている在宅クリニックチェーンもありますからね・・・)
色々と考え、数年先を見据え準備していかないといけないですね。やることは明確です。あとは自分達が動くかどうか。コツコツと頑張っていきたいと思います。
-
-
時間ある方は以下の項目をチェック!!
法人のこれまでのこと、これからのことを確認したい人はこちら↓
いまいホームケアクリニックの診療実績はこちらです↓
在宅クリニック、有床診療所、訪問看護ステーション、居宅介護支援事業所・・・なぜ当法人がそれらを運営しているのかを知りたい方はこちら↓
3診療所で随時医師募集しています。内容確認の上是非ご連絡ください↓
看護師、MSW、リハスタッフ、ケアマネさんなど募集中。一同じマインドをもつスタッフと一緒に働きませんか?↓
アクティブに活動する医療法人でクリニック運営、人事部、広報活動などを情熱をもって一緒にやっていきませんか↓
-









