ホスピス住宅は予測通りの改定、在宅医療充実体制加算は驚きの・・・【2026年診療報酬改定より】
こんにちは、札幌のかかりつけ医&病棟医&在宅医@今井です
2026年の診療報酬改定、点数が公開されおおよその改定内容が理解できる形となりました。
2月13日中医協総会 より
速報的な形で2点だけ在宅医療関連の点数をお伝えしたいと思います。
P418↓
ざっと計算ですが普通のホスピス型住宅であればおそらく報酬は半分程度になりそうですね。まぁ今までが異常すぎたので妥当といえば妥当なんでしょう。株式会社はこのままホスピス住宅、ビジネスとしてやっていくのでしょうか?辞めるとこも増えそうかなと思いますが・・・・
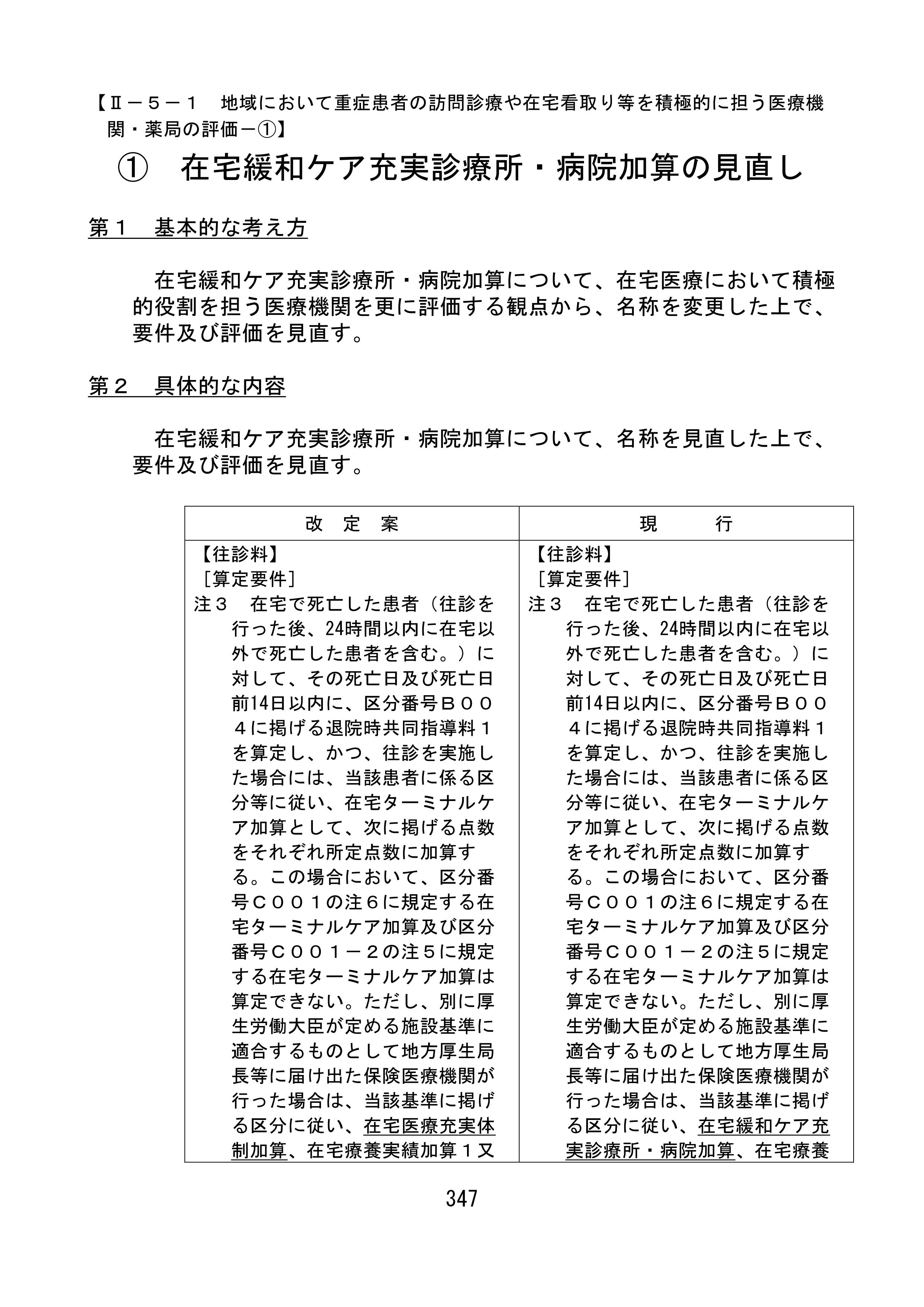
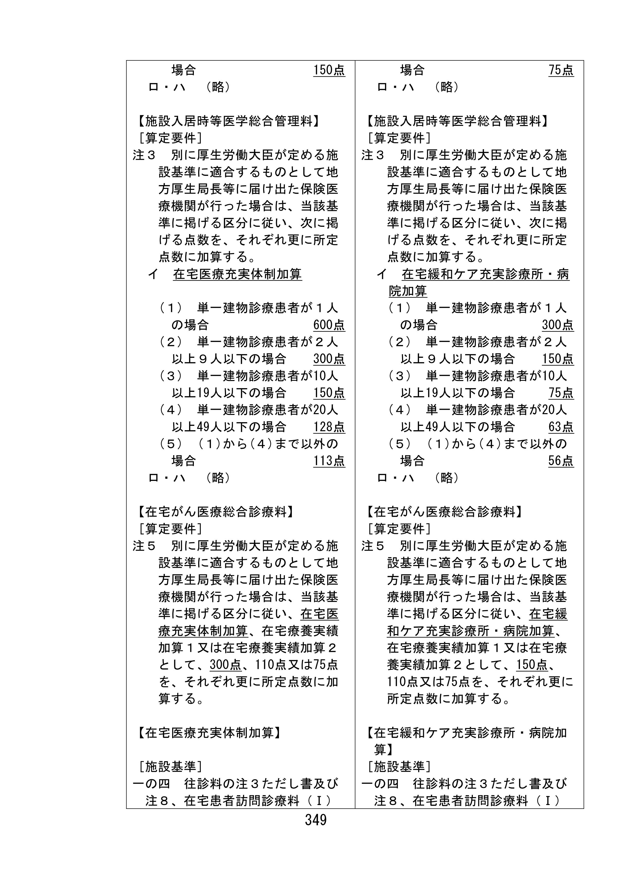
また在宅医療充実体制加算についても、高すぎる点数が付いていて逆に怖いくらいですね。P347↓
在医総管で+800点、施設総管で+600点・・・これほど評価が高いとは逆に驚きです。算定のための施設基準、これならかなりハードルが高くなるでしょうね。複数医師体制で看取りや緊急往診を普通にこなしているところは評価されるでしょうが、そうでない診療所、特に一人医師体制で頑張っているところについてはぎりぎり算定できるかできないかっていうことになりそうかなと。色々考えさせられますね。
とにかく在宅医療領域で息長く活動するためには
当たり前のことを当たり前にやること!!
これに尽きます。もう少し資料を読み込んで自分なりに2年後、4年後を見据えて準備していきたいと思います。
-
-
時間ある方は以下の項目をチェック!!
法人のこれまでのこと、これからのことを確認したい人はこちら↓
いまいホームケアクリニックの診療実績はこちらです↓
在宅クリニック、有床診療所、訪問看護ステーション、居宅介護支援事業所・・・なぜ当法人がそれらを運営しているのかを知りたい方はこちら↓
3診療所で随時医師募集しています。内容確認の上是非ご連絡ください↓
看護師、MSW、リハスタッフ、ケアマネさんなど募集中。一同じマインドをもつスタッフと一緒に働きませんか?↓
アクティブに活動する医療法人でクリニック運営、人事部、広報活動などを情熱をもって一緒にやっていきませんか↓
-









